Hacer investigación es algo maravilloso y fascinante, pero también una carrera de fondo. Lo más habitual es que los resultados se plasmen en un artículo científico, cuya denominación técnica en inglés es paper. Se trata de un trabajo de corta extensión (entre 12 y 18 páginas en Humanidades y Ciencias Sociales; entre 7 y 10 en Ciencias Biomédicas) que sintetiza una investigación de acuerdo a una estructura fijada y cuyo destino es formar parte de una revista especializada, ya sea en formato físico o electrónico. Comunicar los hallazgos es algo fundamental en investigación y también aporta valor al currículo de cualquier investigador. Pero para llegar a la meta, hay que superar todo un proceso. Lo resumo a continuación, paso a paso.
La materia prima: una investigación de calidad
Es fundamental tener algo que contar, y que ese algo sea bueno. Es decir, un enfoque novedoso, una metodología sólida, una aportación teórica interesante, una experiencia real que merece ser conocida y compartida… Cuando digo bueno no me refiero a largo, ni a pedante. Hay TFG o TFM de 40-50 páginas que pueden perfectamente convertirse en un artículo publicable (ejemplo: pulsando en este enlace puedes ver un TFM de enseñanza de español para no nativos publicado en una conocida revista de su sector). En el caso de las tesis doctorales, lo habitual es que una vez defendidas den lugar a un libro o a varios papers.
La búsqueda: elegir revista
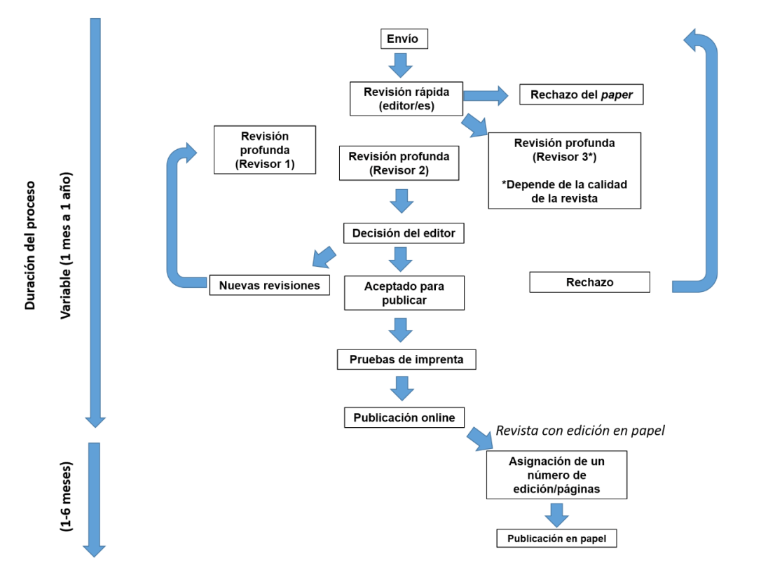
Es muy importante escoger bien el destino de tu investigación si no quieres perder tiempo y llevarte algún disgusto innecesario. Rastrea todas las revistas interesantes de tu especialidad y quédate con las 2 o 3 que más te gusten, analízalas a fondo y luego procede por descarte. Sé humilde y empieza por revistas de ámbito local o autonómico antes de intentar dar el salto a niveles más altos: la mayoría de los investigadores hemos sido cocineros antes que frailes. Cuidado con enviarlo a varias revistas a la vez: los comités editoriales suelen pedir compromiso de originalidad, y eso implica que el manuscrito no está siendo revisado por otra revista. Lo habitual es enviarlo a una sola, y repetir el proceso con otras más adelante si no hay suerte. Pero nada de envíos masivos del manuscrito, ya que solo te perjudicaría. Cuidado también con las revistas depredadoras, de las que ya he hablado en otro post. Te ayudo a visualizar el proceso con la ilustración bajo estas líneas, pero vamos a verlo con detenimiento.

El proceso: bendita paciencia
Publicar un artículo lleva tiempo, así que es conveniente que te mentalices para conjugar el verbo esperar. Y no te tortures. Una vez que hayas elegido la revista, los pasos son:
1. Preparar el manuscrito
Cada revista tiene sus propias normas de estilo y de citación bibliográfica, incluso aunque pertenezca al mismo grupo editorial. También suelen ser bastante escrupulosos con la extensión. Si vas a entrar a un club, tendrás que hacerte socio y comprometerte, así que respeta las indicaciones al máximo. Si tienes dudas, en Docendo Discitur puedo realizar ese proceso por ti.
2. El trabajo de los revisores
Habitualmente, entre 2 y 5 personas especialistas en la materia (revisores pares o peer review) revisarán el artículo y decidirán sobre su calidad u oportunidad. Se hace con una rúbrica y de modo ciego (es decir, sin que los revisores conozcan la identidad de la persona que ha escrito lo que están evaluando). Suele ser una garantía de calidad y ecuanimidad. A mayor nivel de la revista, mayor probabilidad de revisores ciegos.
3. Plazos a tener en cuenta
En una revista de Humanidades y Ciencias Sociales pueden tardar en responder entre 15 días y 3 meses, así que no desesperes ni abrumes al responsable de la recepción de manuscritos con correos electrónicos preguntando cómo va lo tuyo. No puede decirte nada y no tiene influencia en el proceso. Solo puedes esperar.
Los resultados
Una vez valorado el manuscrito, pueden contestar a tu envío de tres formas:
1. Aceptándolo
No tienes que hacer ningún cambio y publicarán el artículo tal cual. Es una respuesta posible cuando se trata de investigadores experimentados o de temas muy novedosos. Pero no es lo más común. Solo una pequeña parte de los manuscritos se publican sin modificaciones. Pasado un tiempo (entre 2 y 6 meses; incluso más), te informarán sobre la publicación y te pedirán una dirección postal para enviarte 1 o 2 ejemplares de la revista, si es en formato papel. Es posible y recomendable solicitar a la dirección de la revista un certificado de aceptación de publicación, para poner en el CV que tienes un artículo en el horno.
2. Aceptándolo pero con condiciones
Es la respuesta más habitual en casi todos los artículos aceptados. Te enviarán un informe con el análisis de tu texto y una serie de sugerencias de mejora. Procede con orden y corrígelo de acuerdo a ellas. No sientas cuestionada tu valía: algunas veces son pequeños detalles de formato o erratas; y en todos los casos suelen ser mejoras que enriquecen el texto y ayudan a verlo con mayor perspectiva. Además, son garantía de publicación y te darán un plazo de entre 7 días y un mes para realizarlas.
3. Rechazándolo
Ese Te lo agradezco pero no que cantaban Shakira y Alejandro Sanz es, obviamente, el resultado menos agradable pero también posible. La mayor parte de los rechazos se producen porque los revisores no ven interés en el tema, o porque ya tienen varios artículos sobre el mismo asunto. Normalmente una mala elección de la revista precipita este resultado. De ahí que el paso 2 sea tan sumamente importante [Puedes leer aquí como evitar los fallos más comunes al enviar un paper]. En todo caso, no desesperes ni tires el texto a la papelera (virtual o real). Puedes pulirlo un poco más y seguir intentándolo con otras revistas.
Si todo va bien, entre 6 y 12 meses después de haber redactado tu paper, lo verás publicado y añadirás un apartado más a tu CV. Recuerda calidad, calma y paciencia son las tres claves para no enloquecer durante el proceso. En Docendo Discitur no puedo acortar la espera, pero sí ayudarte con tu manuscrito. Consúltame sin compromiso.
Todo el contenido de este blog es original (salvo que se indique lo contrario) y está protegido por la Ley de Propiedad Intelectual. Por favor, cita su procedencia y URL cada vez que lo uses. Si das crédito adecuado a las fuentes, estás ayudando a mantener la red libre de plagio. Gracias.
13 comentarios en “Publicar un artículo o «paper»: guía para noveles”
Los comentarios están cerrados.